 放入下次購買清單 放入下次購買清單
- 小電商賺大錢:避開18個生意坑,一人創業也能賺千萬(限量親簽版)
- 作者:李子建(Mocoo Lee)
- 出版社:商周出版
- 出版日期:2025-10-28
- 定價:450元
- 優惠價:79折 356元
- 
                    書虫VIP價:338元,贈紅利16點
                    
                        
                        
                            活動贈點另計
                            
 可免費兌換好書
- 書虫VIP紅利價:321元
- (更多VIP好康)
本書適用活動
    
分類排行
    - 
                    持續買進:資料科學家的投資終極解答,存錢及致富的實證方法
 
- 
                    黃仁勳傳:輝達創辦人如何打造全球最搶手的晶片
 
- 
                    國家為什麼會破產:橋水基金應對大週期的原則
 
- 
                    價值投資翻身筆記:5大穩健理財觀念 × 年化報酬率50%投資心法,30歲前達成買房目標!
 
- 
                    人生的五種財富:設計你的夢想人生,時間、社會、心理、身體、金錢財富都豐收
 
- 
                    投資金律(新版):建立必勝投資組合的四大關鍵和十八堂必修課
 
- 
                    權證小哥:股市致勝交易筆記
 
- 
                    台灣AI大未來:解析最新的AI趨勢、台灣情勢、企業布局與個人發展
 
- 
                    企業傳承與交接班實務:從心態調整、股權規劃到家族辦公室,增進兩代和諧,實現企業永續的百年大計
 
- 
                    30個必學的AI行政工作術:搞定會議、行程、簡報、文書、圖表、影音、資料庫,事半功倍,準時下班!
 
內容簡介
***此版本為限量,附有作者親筆簽名***
心態建立.選品策略.內容經營.流量布局.客戶服務.通路規劃.營運管理
——「一人創業」與「個人品牌」年代最需要有的商業思維——
實戰經驗 X 致勝心法 X 商業模式 X 完整系統
——創業家Mocoo Lee從負債到上億營收,教你打造自由獲利新人生。
電商創業家李子建Mocoo Lee分享從負債累累到建立多個品牌的經驗,希望有志做電商、建立個人品牌的創業者能學習他的血淚教訓,在激烈的市場競爭中存活下來。只要能避開這18個坑,就能領先87%的競爭者。
內容包括四大面向
◆ 心態建立:探討創業時最重要的心態、盤點內在能量。
◆ 產品選擇:如何選擇有市場、有盈利潛力的產品。
◆ 行銷布局:分析流量的本質與布局方法,精準吸引目標客群,並分享經營粉絲團與廣告投放的經驗。
◆ 營運管理:靈活使用財務三表,用表格建立標準化的營運流程,讓AI完成重複性工作。
本書特色
◆ 引導你盤點自己的差異化價值,找會賣的產品,做有內容的品牌經營。
◆ 看懂更要動手做,每章設計了練習作業,讀完就等於完成一份屬於自己的「小電商實戰規劃」。
◆ 設計「小成功執行力推動法」、「90天衝刺計畫」等實用工具,協助你盤點現狀、規劃行動。
小電商這樣打造自由獲利新人生——
◆ 用自己的獨特價值開發品牌。
◆ 不憑感覺不跟風,選擇能解決客戶痛點的產品。
◆ 靠內容經營獲得流量,把新客養成會回購的鐵粉。
◆ 會投放廣告、流量管理。
◆ 有一套符合品牌路線的通路策略。
◆ 規劃完整的業績節奏,打造穩定獲利的商業模式。
◆ 善用外包與AI提升工作效率,一人創造多人價值。
◆ 用報表做系統化管理,高效率衝刺、計畫達標!
這本書寫給——
◆ 想做電商但不知道如何開始的新手。
◆ 想讓品牌經營更穩定順暢的創業者、小公司老闆。
◆ 想進一步了解電商商業模式與策略規劃的執行者。
◆ 想學習實戰經驗與落地方法的經營者。
 
                目錄
前言
想做電商?先避開這18個致命陷阱
第一部:心態篇
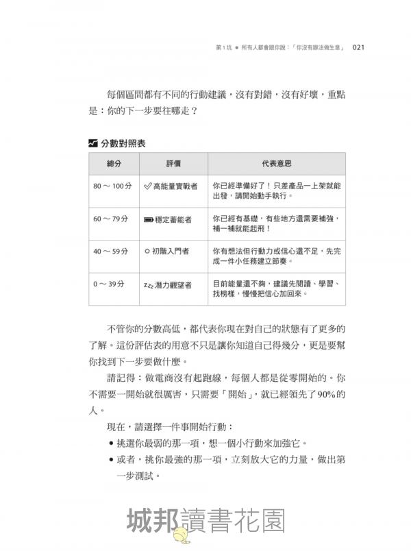
第1坑 所有人都會跟你說:「你沒有辦法做生意」
第2坑 準備好才開始?結果永遠開始不了!
第3坑 先盤點你的差異化價值,再談賺錢
第二部:行銷篇
第4坑 不懂商業模式,早晚從贏家變輸家!
第5坑 不知道賣什麼?產品選錯,一開始就死!
第6坑 不能回購的產品是小電商最大的坑!
第7坑 不懂什麼是流量,就不會有穩定的訂單
第8坑 沒粉絲?再辛苦都要經營。粉絲流量是小電商最穩的商業模式!
第9坑 不知道更新什麼?利用內容矩陣養粉絲
第10坑 到底要不要下廣告?不下廣告才是真的笨蛋!
第11坑 客戶都找到了還不好好服務,再多客戶也留不住
第12坑 淡季推新品,旺季衝活動,掌握整年的業績節奏
第13坑 隨便訂價讓你賠到死,聰明定價讓利潤最大化
第14坑 該在哪裡賣產品?找一個你勝率最高的通路
第三部:營運篇
第15坑 別當財務文盲!不會算帳的老闆不是好老闆
第16坑 不會寫報表就跟瞎子一樣,每個老闆一定要懂的日報表
第17坑 所有事情都自己做?快組成外包與AI軍隊!
第18坑 沒目標、沒計畫怎麼開始?用90天計畫表快速衝刺
結尾
出發吧,成功掌握在擅長執行的人手上
 
                作者資料
李子建 Mocoo Lee
創業者|電商品牌操盤手|實戰派經營者 創建品牌|武松殿、扒扒飯、潔窩、鬆獅大人 十多年來親手打造多個食品、保健與清潔品牌,從伴手禮到冷凍食品,從自營官網到百貨專櫃,踩了非常多創業的坑。 深知經營小公司的艱難:老闆往往要身兼多職,既要衝業績,又要管人事、盯財務,還得面對瞬息萬變的市場挑戰。正因為經歷過這些磨練,才更懂得如何避開陷阱,把有限的資源發揮到極致,讓小公司也能走出穩健的獲利之路。 《小電商大賺錢》是多年實戰的總結,濃縮了最實用的避坑經驗,帶領讀者看清經營中的陷阱與關鍵,用最少的錯誤,找到最有效的成長模式。 相關著作:《小電商賺大錢:避開18個生意坑,一人創業也能賺千萬》基本資料
作者:李子建(Mocoo Lee)
出版社:商周出版
書系:Live & Learn
出版日期:2025-10-28
ISBN:9786263906204
城邦書號:BH6139X
規格:膠裝 / 單色 / 240頁 / 17cm×23cm                
            注意事項
        - 若有任何購書問題,請參考 FAQ



 
                





























































